When importing the version 5 RMP base template, the existing instance objects, showed an error. The StatusIdle parameter could not be empty.
This must be a new thing since version 2 as none of the objects had this mapped.
Reading the RMP manual - For Equipment, all IO references are optional. If ControlReset and/or Status Idle are defined then all except StatusStopped become mandatory.
So, I created the StatusIdle bit in each of the mapped instances with no IO mapping.


Importing the new RMP template required me to redeploy the hosting platform.
At this point this error started flooding the log. Undeploying the RMP instances made the error disappear.

On the app engine where the RMP instances are deployed to we found that the old version of RMP dlls were still there. I deleted these.

I also fully undeployed the app engine platform and redeployed it to be sure all the correct and only the correct dlls were deployed.
The next error I started seeing was this

Using the import tool I then synchronised the RMP model and redeployed.
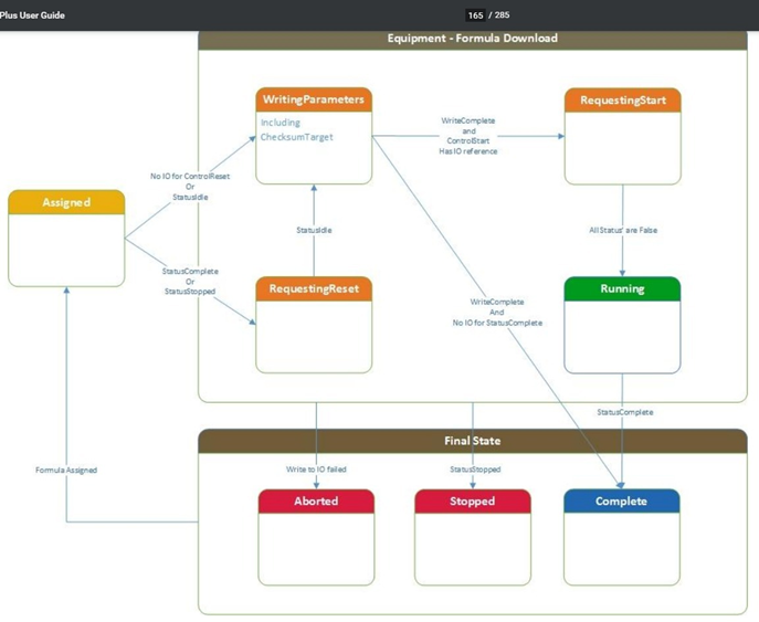
The next issue I got was that from within RMP I assigned a formula and downloaded it but it then got stuck at the Requesting Reset step. It wouldn’t complete.


Looking at the diagram below, it was waiting for the StatusIdle bit to be toggled. When I toggled the StatusIdle bit directly from within Object Viewer I was able to get it to progress to the next step.

I created two scripts to toggle the bit automatically. This last step makes the formula assignment and download work.

